2022年中国及31省市功率半导体行业政策汇总及解读(全)
2022-07-13
安徽照明网
3065
导读: 行业主要上市公司:国内功率半导体行业上市公司主要有新洁能(605111)、华润微(688396)、闻泰科技(600745)、士兰微(600460)和斯达半导(603290)等。

政策历程图
功率半导体是半导体行业的重要组成部分,关系到我国智能电网、高铁动力系统、汽车动力系统等关键零部件的自主可控战略,属于国家高度重视和鼓励发展的行业。近年来,为提高行业整体发展,打破国外垄断,增强科技竞争力,国家多部门出台了一系列支持和引导功率半导体行业发展的政策法规,“攻坚克难”是主旋律。
“八五”计划(1991-1995年)至“十五”计划(2001-2005年)时期,国家层面强调:把发展电子工业放在突出位置,对集成电路发展实行优惠政策,积极推进具有战略意义的高技术研究;“十一五”规划(2006-2010年)-“十二五”规划(2011-2015年)时期,国家层面提出建设集成电路研发中心,提高研发水平,增强基础电子自主发展能力,引导产业链高端延伸;“十三五”规划(2015-2020年)期间,国家提出实施工业强基工程,重点突破包括关键基础材料、核心基础零部件(元器件)等四基瓶颈。到“十四五”规划(2021-2025)时期,根据《“十四五”规划和2035年远景目标纲要》,集成电路先进工艺和IGBT、MEMS等特色工艺突破,碳化硅、氮化镓等宽禁带半导体发展攻关成为“十四五”时期的重要任务,功率半导体行业发展处于“攻坚克难”时期。


国家层面政策汇总及解读
——国家层面功率半导体行业政策汇总
由于功率半导体具有巨大的国内和国际市场,且在产业结构升级、节能减排等领域发挥着不可替代的重要作用,为了鼓励国内功率半导体产业的发展,打破国外企业在此领域的垄断,增强科技创新能力,推进节能降耗,建设资源节约型和环境友好型社会,近年来,国家相关部门制定了一系列政策以鼓励、支持、促进国内功率半导体行业的发展。



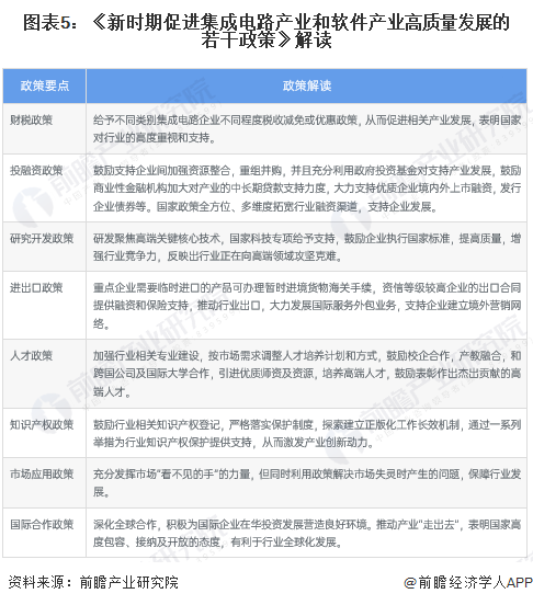
——《新时期促进集成电路产业和软件产业高质量发展的若干政策》解读
2020年7月,国务院印发关于新时期促进集成电路产业和软件产业高质量发展若干政策的通知,从财税、投融资、研究开发、进出口、人才、知识产权、市场应用、国际合作等多维度切入,促进集成电路和软件产业发展。功率半导体作为集成电路产业的重要组成部分,全方位受益于政策的支持。

——《基础电子元器件产业发展行动计划(2021-2023年)》政策解读
信息技术产业是关系国民经济安全和发展的战略性、基础性、先导性产业,也是世界主要国家高度重视、全力布局的竞争高地。电子元器件是支撑信息技术产业发展的基石,也是保障产业链供应链安全稳定的关键。2021年1月中国工信部发布了《基础电子元器件产业发展行动计划(2021-2023年)》,支持国内功率半导体器件的发展,提出到2023年,电子元器件销售总额达到21000亿元,形成一批具有国际竞争优势的电子元器件企业,力争15家企业营收规模突破100亿元。

——31省市功率半导体行业政策汇总
经过多年部署,中国目前主要有四个集成电路产业集聚区,分别是以上海为中心的长三角、以北京为中心的京津环渤海、以深圳为中心的泛珠三角和以武汉、成都为代表的中西部区域。
以北京为龙头的京津环渤海经济带和以上海为龙头的长三角经济区,在设计、制造、封测领域都形成了比较成熟的业态。在深圳,芯片设计业的发展势头非常迅猛,制造业也正在崛起。中西部地区也形成了新的具有特色的发展驱动力,以宽禁带半导体、车规级半导体为代表,正在逐渐形成集成电路的中西部地区特色产业集群。随着国家的整体发展,北京、上海集成电路产业中心的作用正在逐渐加强,这势必会带动环渤海和长三角地区产业的发展,进而形成一个比较完整的地区产业生态。
文章汇总十四五时期各省市功率半导体行业相关政策如下:





——31省市功率半导体行业发展目标解读
前瞻汇总各省市功率半导体产业相关政策规划,将中国31省市功率半导体行业重点发展目标汇总如下:

皖公网安备 34019002600645号